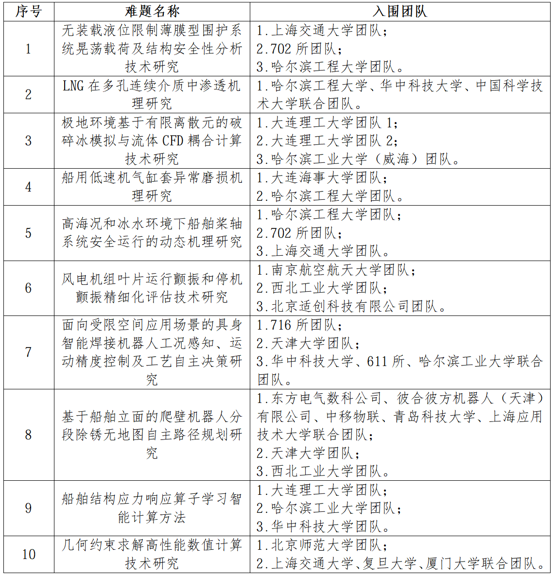
自2025年12月1日中船集团发布首批难题清单以来,社会各界科研团队积极踊跃揭榜。中船集团各需求提出单位在与拟揭榜团队充分对接交流的基础上,对各揭榜团队的研发能力、技术方案、需求度匹配等进行了评估,确定了中船集团首批难题清单“揭榜挂帅”入围名单,现予以公布。
请各入围团队联系难题需求单位尽快开展任务书编制,后续中船集团将择机组织召开专家评审会,确定中榜团队,具体安排另行通知。
衷心感谢各方的关心支持,后续中船集团将推进并完善“揭榜挂帅”工作机制,打造“开门搞科研”的创新生态,共同为加快船舶高水平科技自立自强提供强有力支持。
联系人及电话:
周彬 021-33116324
魏然 021-33116325

| 责 编:高红梅
| 一 审:曹山泉
| 二 审:项 丽
| 三 审:甘丰录
| 来 源:集团公司科信部